公告

新春首场大型招聘会

高质量发展阳江人社在行动!新春首场大型招聘会,160家企业提供超3000个岗位!

图片


全省高质量发展大会召开
吹响了高质量发展冲锋号
阳江人社迅速行动
贴心服务企业节后用工需求
和劳动者就业需求
举办新春首场大型招聘会
160家企业
提供超3000个岗位!

2月2日(年十二)
阳江市人社局将在市体育馆
举办首场大型线下招聘会
其他县(市、区)也将
举办线上线下招聘会

为满足春节后企业用工需求,促进高校毕业生、农村劳动力和就业困难人员等群体就业,截至3月底,阳江市各级人社部门将举办“南粤春暖”“春风行动暨就业援助月”系列招聘活动44场


其中,首场大型线下招聘会定于2月2日举行,并将于2月9日、2月16日、2月23日、3月2日、3月9日、3月16日、3月23日、3月30日,在阳江市人社局一楼招聘大厅举办8场线下“南粤春暖”专场招聘会。


据了解

首场招聘会进场企业达160家

并邀请珠海市10多家企业参会

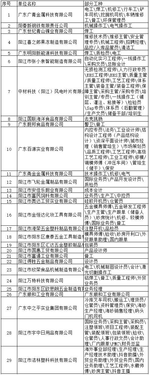
招聘企业都有哪些?

最高工资的岗位是哪个?

一起来看看!


(部分招聘企业和岗位)

图片


工资最高企业

阳江市阳东区欧思朗五金制造有限公司

招聘业务经理

月薪10000-20000

阳江江城埃安汽车销售服务有限公司

招聘总经理

月薪10000-20000


招聘最多企业

广东润龙铸造有限公司
招聘造型工\熔炼工\开箱工300人
阳江国联海洋食品有限公司
招聘去壳挑肠工人200人

还想了解更多信息?
关注“阳江就业易”信息平台
了解更多就业资讯